Call-Center服务体系
Digiwin采用CTI、鼎捷服务云管家,整合内部客服CRM系统,搭建起digiwin与客户直接、快速的沟通平台。通过全国统一的客户服务体系与资深客服人员的专业表现,鼎捷数智遍及各地的用户都可以享受实时规范、高效透明以及个性化的客户服务,打造客户信息化的坚实保障。
1、服务方式
方式一:鼎捷服务云管家在线提交问题
1)在鼎捷云管家主界面点“案件提交”,进入问题提交界面
2)输入您的问题描述、联系方式,点“提交”,客服专员收到问题之后第一时间联系您


方式二:拨打鼎捷400服务热线
1)拨打400 626 5858或025-68522626,会听到客服问候语可不要听完直接输入客服代号+#。
2)客服代号输完,可不要听完提示语,直接按1确认。
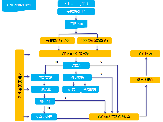
Call-center客服中心对客户问题的处理流程如下:

2、远程连接服务
为更快解决的问题,服务云管家提供远程连线工具,一键远程到您的操作界面,在线解决您出现的问题,从而保证问题处理的及时性。
步骤一: 客服人员通过鼎捷云管家发起请求控制对方电脑。

步骤二:客户会收到“是否接受”的客服邀请,点击“是”之后状态变为连线中。

步骤三:客服顺利远程连接客户电脑桌面,可操作处理问题。
3、CRM客服管理系统记录每个案件及处理过程
客户通过鼎捷云管家在线提交、400服务热线反馈的问题会自动转到您“专属”客服人员处理,实现“专属”服务,处理过程都会被祥细记录,您可以通过鼎捷云管家-历史案件一览及时了解您反映案件的处理情况。
1)客服在CRM客户管理系统,详细记录每一个问题、处理方式,直到问题解决。

2)客户可及时通过云管家上查看问题的处理进度及处理方法。



数字化管理类
生产控制类
研发设计类
AIoT类
鼎捷雅典娜
话题与应用






制造业
流通业
资源中心
服务
直播活动
地区活动
会议活动
了解鼎捷
新闻中心
企业荣誉
加入鼎捷 
联系我们
产品方案
预约演示
价格咨询 
